江門發展改革局印發《江門市新型儲能電站項目推薦布局實施方案(2023-2027 年)》(簡稱:《方案》)。
《方案》提出2025年、2027年新型儲能電站裝機規模目標分別為1.5GW以上和2.6GW以上,其中重點對電網側獨立儲能電站進行規劃布局,在負荷中心地區布局建設獨立儲能電站,在新能源富集地區布局建設獨立共享儲能電站,提升電力系統調節能力、綜合效率和安全保障能力。
電源側、用戶側儲能電站按照市場化原則,大力鼓勵建設,不作具體布局要求。新能源發電項目通過租賃獨立共享儲能電站容量或自建電源側儲能電站,實現不少于發電裝機容量 10%的配儲要求。
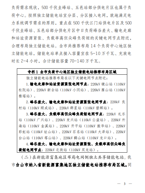
全市共推薦布局 14 個負荷中心地區獨立儲能電站,儲能電站單點接入容量宜在 50-100 MW、充放電時長 2-4 小時,合計儲能容量700MW~1.4GW。


新能源富集地區,全市共推薦布局 7 個獨立共享儲能電站,單個項目規模在 3-15 萬千瓦,合計儲能容量 210MW~1.05GW。滿足新能源場站一次調頻需求。

特殊應用場景,為提升電力系統靈活性調節能力,在臺山核電附近布局核儲互補新型儲能電站項目,裝機規模約 1.3GW。
此外,《方案》對電網側獨立儲能電站提出了競爭配置方案。


方案原文如下。












來源: 江門市發展和改革局












評論