一、河南儲能發展現狀
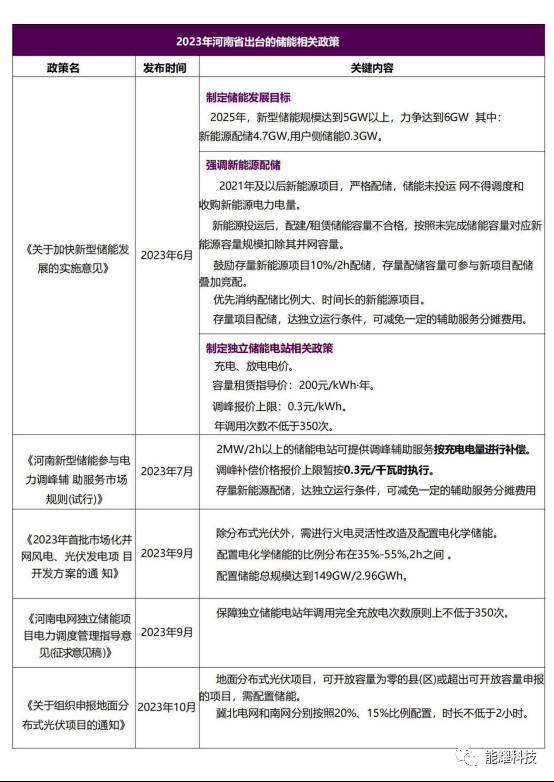
河南是我國新能源裝機大省,2023年6月,河南人民政府印發《關于加快新型儲能發展的實施意見》(以下簡稱《實施意見》),明確了河南“十四五”新型儲能發展目標,提出到2025年,河南省新型儲能規模達到500萬千瓦以上,力爭達到600萬千瓦,且重點發展獨立儲能。相比《河南省“十四五”新型儲能實施方案》中2.2GW的目標,提高了130-170%。
自2022年11月-2023年2月,3個月以內,河南連續發布了兩期獨立儲能示范項目清單,共產生獨立儲能電站需求3.6GW/7.2GWh,與急迫的儲能規劃相比,河南省的項目推進情況一直并不理想。截至目前,河南省尚無獨立儲能項目進入實質的建設階段,儲能項目的進展明顯滯后于政策的預期。
為推動河南儲能項目的開展,2023年,河南省密集出臺多項政策推動儲能發展,涉及電力調峰輔助服務、新能源配儲、獨立儲能容量租賃及調用次數等多方面。

二、河南儲能盈利模式

三、測算案例
根據研究需要,我們選取數字能源云平臺中一個儲能規劃項目作為案例分析如下:項目位于河南省,項目盈利模式為電力現貨市場交易、輔助調峰服務和容量租賃,裝機規模為50MW/100MWh獨立儲能項目,建設期為6個月,運營期為20年,第10年更換電池1次,項目靜態投資為15794.5萬元,建設期利息為130.32萬元,資本金占動態投資的30%,流動資金借款利率為3.85%,綜合運維費標準按0.005元/Wh,年衰減率為2%,儲能年充放電次數為720次,放電深度為90%,系統效率為93%,充電價格為0.350625元/kWh,售電價格為1.282023元/kWh,參與河南省輔助調峰服務:調峰容量為50MW,調峰天數為455天(最低標準的1.3倍),補償標準為0.28元/kW·日,參與出租的容量為40MWh,出租價格為180元/kWh·年。
經數字能源云平臺測算結果為:全投資收益率稅后為6.86%,資本金內部收益率稅后為10.43%,資本金投資回收期稅后為14.41年,單位千瓦靜態投資為1579.45元/kW,單位千瓦動態投資為1592.48元/kW,參考行業標準該項目財務評價可行。

數字能源云-智慧能源經濟評價系統

盈虧平衡分析圖

單因素(投資)敏感性分析圖
更多項目案例和資源參數信息請訪問數字能源云-新能源技經指數監測平臺。
隨著國家對“碳中和”和“碳達峰”政策的制定,傳統的火力發電廠正逐步被更環保的風力發電和光伏發電等新能源發電廠所取代,因為風力發電和光伏發電的特性,無法做到穩定的輸出,就需要配備儲能設備進行調頻調峰等功能以保證新能源的消納,平滑新能源輸出。目前,市場上關于儲能的收益模式大致可以分為:1、調頻市場;2、峰谷價差;3、容量出租;4、黑啟動;5、備用容量;6、容量補償;7、輔助調峰;8、風電儲能;9、光伏儲能;10、風光儲一體化。能耀科技自主研發的智慧能源經濟評價系統和軟件已經涵蓋了以上10種收益模式。










評論