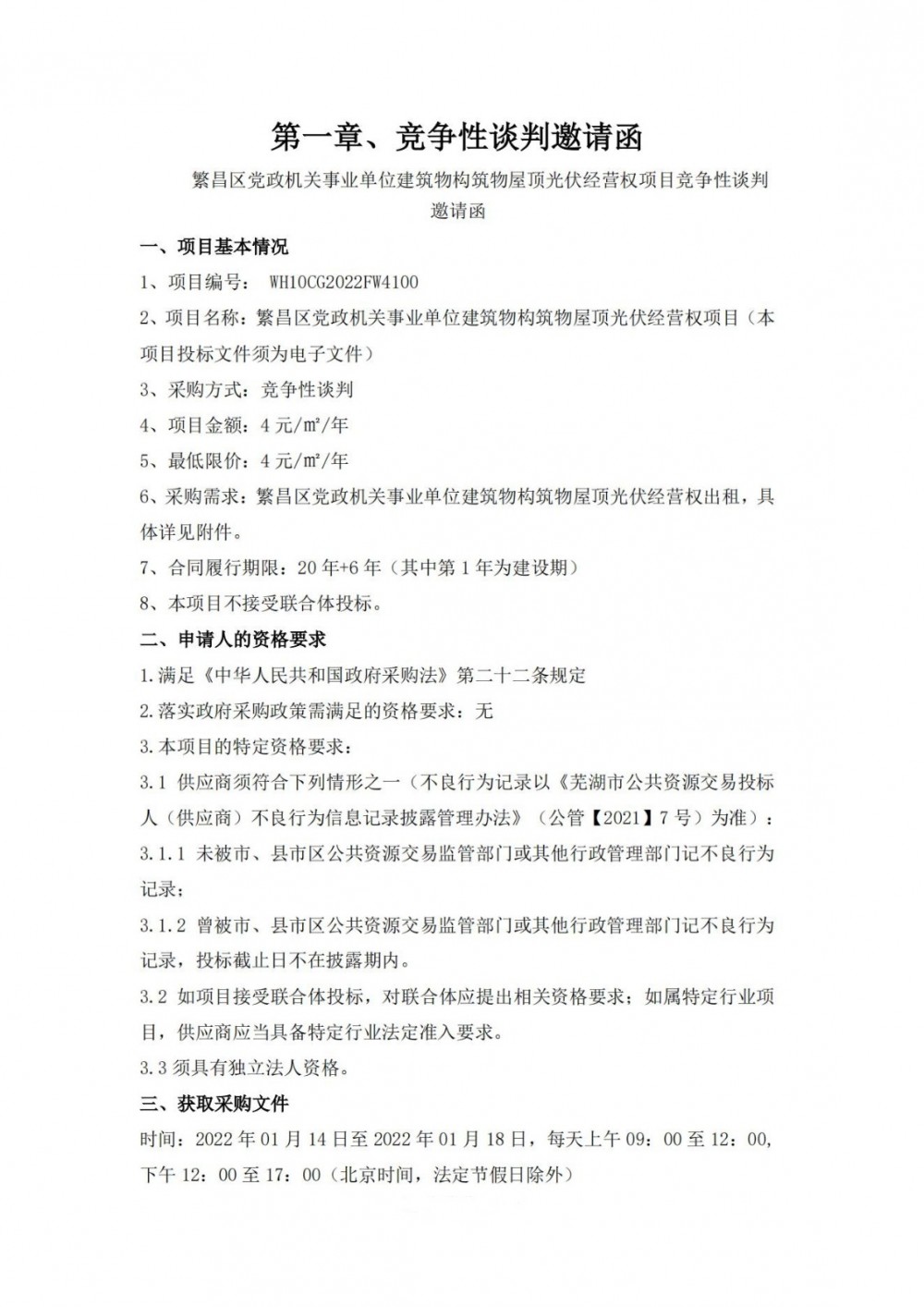
近日,安徽省蕪湖市繁昌區黨政機關事業單位建筑物構筑物屋頂光伏經營權項目采購公告發布。
此前,安徽省六安市金寨縣人民政府發布金寨縣白塔畈鎮曾發布政策涉及分布式屋頂租賃。(詳見:民房屋頂5元/平方米、工商業屋頂4元/平方米!且農戶分享0.02元/度的發電收入!關于分布式屋頂租賃,這里出政策了!)
根據公告,出租屋頂涉及各政府機關大樓、公共事業單位以及學校,其中各政府機關大樓、公共事業單位屋頂合計23個屋面,面積8628平方米,各學校屋頂合計29個屋面,面積29260平方米。本招租項目共計52個屋面,面積37888平方米。值得注意的是,租賃屋頂僅作光伏建設使用,不可作為它用。
出租最低限價為4元/㎡/年。出租期限為20年+6年(其中第1年為建設期)。如承租人在經營期間有擅自改變經營內容且超出招租文件或響應文件約定的項目范圍的,或違法違規經營,出租人有權中止合同。
租金按年支付,先付款,后使用。自《屋頂租賃合同》生效之日起30個工作日內,承租方將租金一次性付清至出租方指定賬戶。
采購公告如下:



原標題:最低限價4元/㎡/年!期限20年+6年!安徽蕪湖繁昌區黨政機關事業單位建筑物構筑物屋頂光伏經營權項目出租!









評論