1月16日,西藏自治區發展和改革委員會印發《關于促進西藏自治區光伏產業高質量發展的意見》,保障性并網項目配置儲能規模不低于項目裝機容量的20%,儲能時長不低于4小時。經電網企業核定棄光率超過上一年度全區平均棄光率的地(市) 原則上不安排新增建設規模。
自治區價格主管部門制定峰谷分時電價政策,拉大峰谷價差,明確內需光伏和儲能項目上網指導電價。
積極參與全國統一電力市場建設,穩妥推進光伏等新能源參與電力市場交易,適應新型電力系統發展要求。能源監管機構核定全區光伏發電項目年度保障收購小時數,保障收購小時數以內的電量由電網企業通過購售電合同結算,對增配儲能的項目適當予以傾斜,鼓勵保障收購小時數以外的電量通過市場交易消納。
妥善解決光伏棄光限電問題 推進可再生能源利用示范區建設,提高電能在終端用能中 的比例,加快新型儲能建設,深度挖掘調度潛力。加強藏電外送力度,擴大區外市場消納能力。推進存量和新增光伏電站配置儲能、電網側儲能建設,積極協調電網企業、金融機構等部門,給予優先調度、綠色金融等激勵政策,有效緩解全區棄光和局部限電的矛盾。
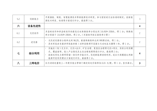
西藏自治區光伏發電項目競爭性配置評分細則規定了儲能配置方案,評分滿分為100分,其中儲能滿分為10分。新建儲能容量按光伏備案容量的20%,儲能時長4小時配置的,得5分;在此基礎上儲能時長每增加1小時,增加1分,直至滿分。
文件如下:




















評論