為實現《巴黎協定》氣候目標,未來30年中國需要在燃煤發電行業實現深度減排,并達到凈零排放。近期發表于《自然-通訊》上的研究對中國實現氣候目標和減排途徑的可行性展開了分析,研究者們首先依據技術屬性、盈利能力、環境影響對中國1037個現役燃煤電廠的退役優先級進行逐一評估,并結合全球升溫1.5°C和2°C目標情景,提出了可持續的中國燃煤電廠退出路徑選擇。研究發現,為實現氣候目標,中國需要在短期內停止新建燃煤電廠,優先退役落后產能,可以通過降低利用小時,保障大部分機組20年(1.5°C目標)或30年(2°C目標)的運行年限,并在2045年(1.5°C目標)或2055年(2°C目標)前實現全面的煤電退出。
研究背景
中國作為世界上最大煤炭消費國,為實現2060年前碳中和目標和全球1.5°C氣候目標,需要對燃煤電廠進行迅速的淘汰以達成深度減排。2020 年中國的煤電裝機總量達到10.8 億千瓦,超過所有其他國家總和。并且,大多數燃煤電廠是在過去十五年中投產運行,與歐美等國家的設施相比剩余更長的使用壽命,這意味著中國燃煤電廠的快速退役會引發資產擱淺的風險,進一步的煤電擴張則會加劇以此為主的經濟影響。現階段中國實現經濟和清潔能源轉型的關鍵挑戰在于能否在接下來的幾十年里在燃煤發電行業實現深度減排,并達到電力系統的凈零排放。
與全球升溫1.5°C目標匹配的煤炭退役路徑
本研究根據全球綜合評估模型GCAM-China,得出中國實現全球升溫1.5°C和2°C目標的二氧化碳減排路徑、電力部門的排放趨勢、以及燃煤機組的發電情景。為實現與 2 °C目標匹配的退出路徑,中國需要在2050到2055 年之前加速淘汰傳統燃煤電廠,在1.5°C目標下,這一時間需要提前至2040到2045 年,在此期間繼續建造新的燃煤電廠會進一步縮短所有現役電廠的使用壽命。
燃煤電廠退役優先級評估

圖1 中國現役燃煤電廠的分布,應用領域及裝機容量
研究者們依據技術屬性、盈利能力、環境影響指標對1037個現役燃煤電廠(圖1)的退出優先級進行逐一評估,并識別出那些特征明確應該優先退出的機組。結果顯示18% 現役機組被識別為優先退役,共計1.11 億千瓦,目前已運行超過10 年,機組容量小于60 萬千瓦,并且沒有采用效率較高的超臨界或超超臨界技術。
煤電機組退出路徑設計

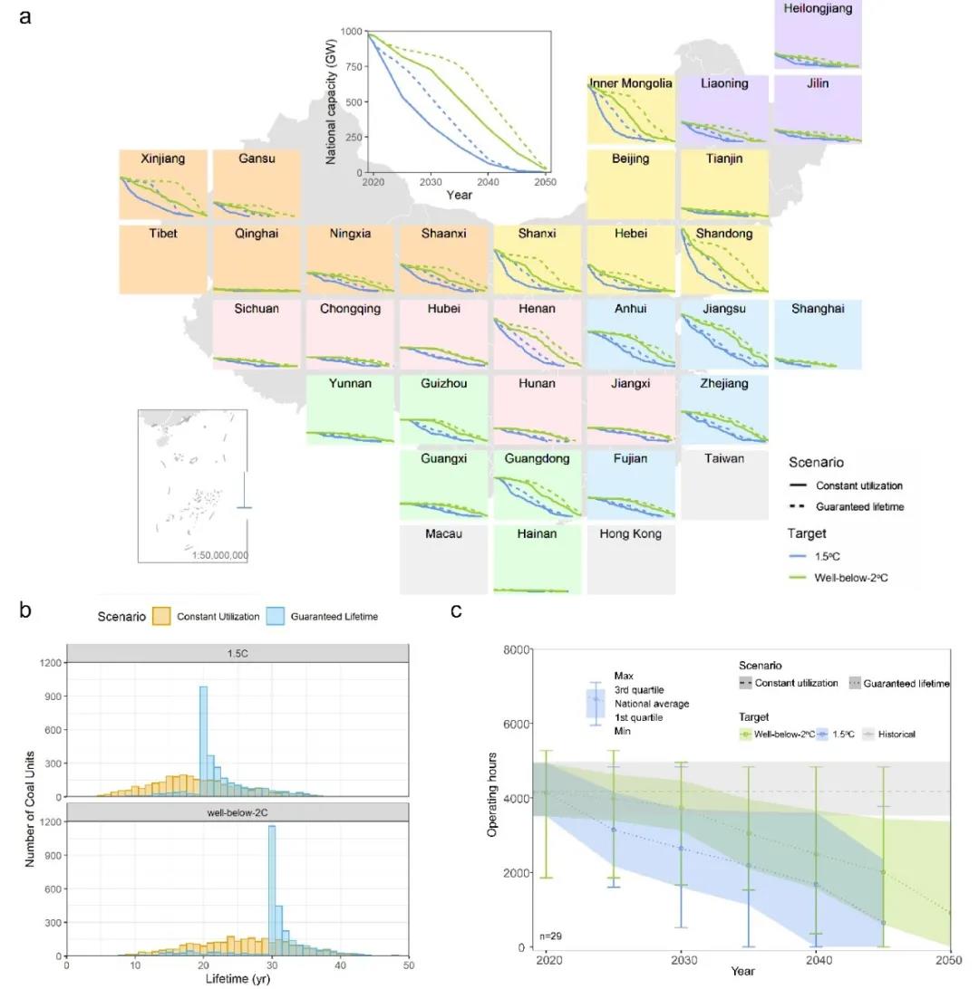
圖2煤電機組退出路徑以及兩種退役情景下對煤電機組運行年限和利用小時的影響。在1.5°C和2°C目標和兩種電廠退役情景下(a)國家級及省級煤電機組退出路徑圖;(b)煤電機組運行年限直方圖分布;(c)煤電機組利用小時數變化曲線
基于這套系統性的煤電機組退出策略,以及與1.5°C和2°C目標相匹配的煤電機組退出路徑,研究者們設計并分析了兩種電廠退役情景——保持機組利用小時和保障機組運行年限(圖2a)。在保持機組利用小時的退役情景下,在全國煤電發電量的約束下,每個機組的退役時間則是根據其多指標退役優先級逐個關停,大多數機組將在達到20 或30 年的保障年限之前退役(圖2b)。
在保障機組運行年限的退役情景下,大多數機組可以通過逐步降低其利用小時數(圖2c),進行電力系統調峰,來延長其使用壽命以達到保障年限,這需要強有力的政策支持,才能實現相同的全國煤電發電路徑。









評論