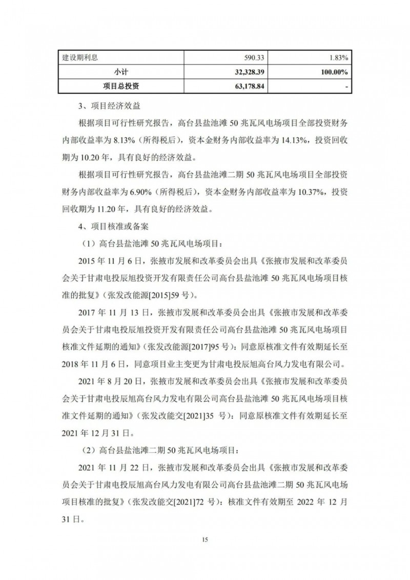
2月21日,甘肅電投發布公告,擬定增募資不超過12億元,用于玉門市麻黃灘第一風電場C區200兆瓦項目、瓜州干河口200MW光伏項目、永昌河清灘300MW光伏發電項目、高臺縣鹽池灘100MW風電場項目及補充流動資金。天眼查app顯示,公司是于1997年7月8日經甘肅省人民政府甘政函[1997]36號文件批準,由西北油漆廠獨家發起,部分改制,采用募集設立方式設立的股份有限公司。公司1997年8月29日向社會公眾公開發行4500萬股人民幣普通股,并于1997年9月23在甘肅省工商行政管理局登記注冊。1997年10月14日經中國證券監督管理委員會批準,公司股票在深圳證券交易所上市交易。自2012年12月21日起,公司名稱由"西北永新化工股份有限公司"變更為"甘肅電投能源發展股份有限公司"。
2021年12月,甘肅省政府印發的《甘肅省“十四五”能源發展規劃》提到,大力發展新能源和可再生能源,到2025年,以新能源為代表的河西走廊清潔能源基地可持續發展能力全面提升,可再生能源發電裝機占電力總裝機超過65%,非化石能源占能源消費總量比重達到30%,可再生能源發電量達到全社會用電量的60%左右,完成可再生能源電力消納責任權重50%以上和非水電可再生能源電力消納責任權重23%目標任務。
公告原文如下:


















原標題:甘肅電投:募資12億擴建光伏發電項目









評論