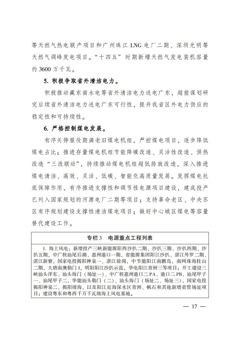
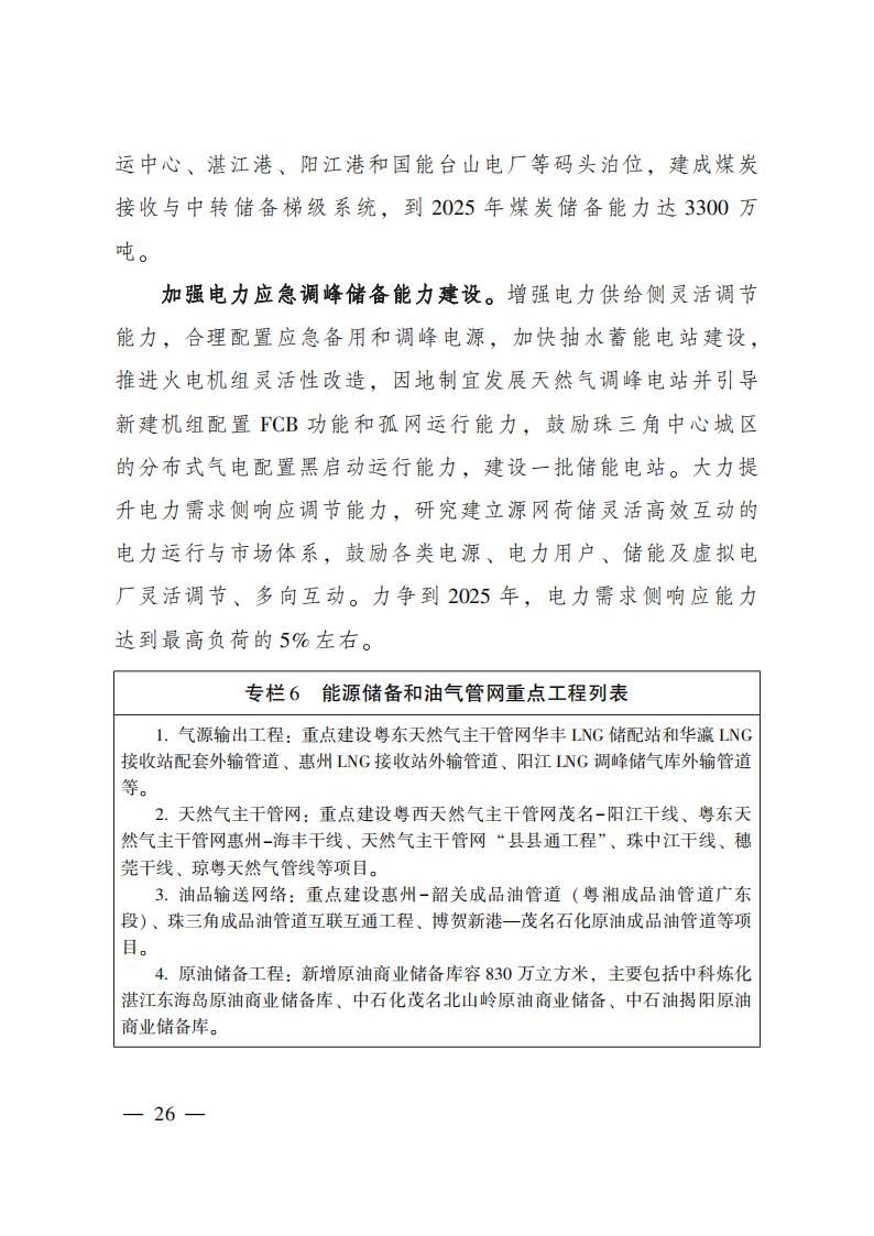
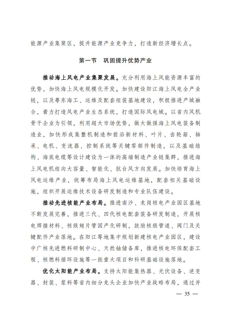
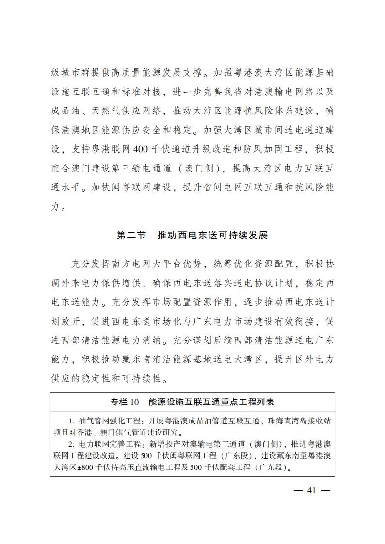
4月13日,廣東省人民政府印發《廣東省能源發展“十四五”規劃》,規劃提出,大力發展可再生能源。大力發展海上風電。規模化開發海上風電推動項目集中連片開發利用,打造粵東、粵西千萬千瓦級海上風電基地,“十四五”時期新增海上風電裝機容量約1700萬千瓦。
點擊此處下載《廣東省能源發展“十四五”規劃》


















































4月13日,廣東省人民政府印發《廣東省能源發展“十四五”規劃》,規劃提出,大力發展可再生能源。大力發展海上風電。規模化開發海上風電推動項目集中連片開發利用,打造粵東、粵西千萬千瓦級海上風電基地,“十四五”時期新增海上風電裝機容量約1700萬千瓦。
點擊此處下載《廣東省能源發展“十四五”規劃》



















































電力網于1999年正式上線運行,是中國電力發展促進會主辦的電力行業門戶網站。
服務熱線:400-007-1585
評論