5月7日,四川省發改委、能源局印發了關于《四川省“十四五”可再生能源發展規劃》的通知。
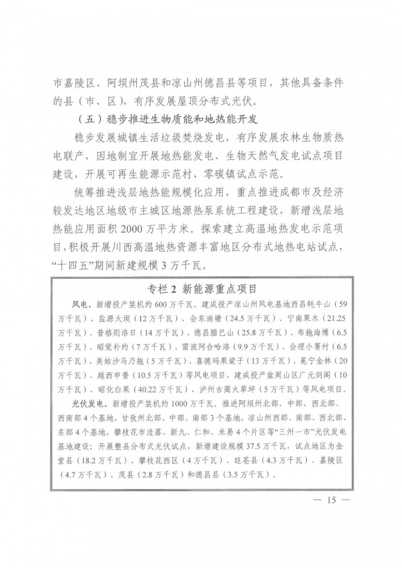
《規劃》表示,2025年,可再生能源高質量發展取得新進展。“十四五”新增風電約600萬千瓦,光伏發電約1000萬千瓦。重點推進“三州一市”光伏發電基地建設,加快推進涼山州風電基地建設等。積極推動水電與風電、太陽能發電協同互補,推進金沙江上游、金沙江下游、雅礱江流域、大渡河中上游等水風光一體化可再生能源綜合開發基地建設。加快新型儲能示范推廣。鼓勵建設超高海拔風電、光伏發電實證實驗基地、光伏儲能試點項目。
原文如下



































評論