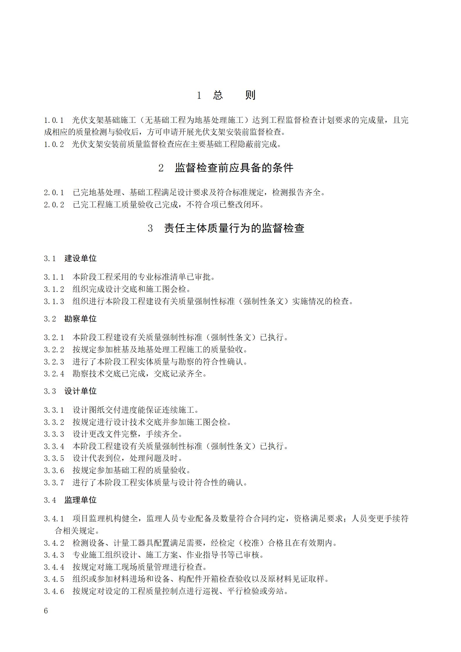
日前,國家能源局綜合司關于公開征求火力發電、輸變電、陸上風力發電、光伏發電等四類建設工程質量監督檢查大綱(征求意見稿)意見的通知。

詳情如下:
國家能源局綜合司關于公開征求火力發電、輸變電、陸上風力發電、光伏發電等
四類建設工程質量監督檢查大綱(征求意見稿)意見的通知
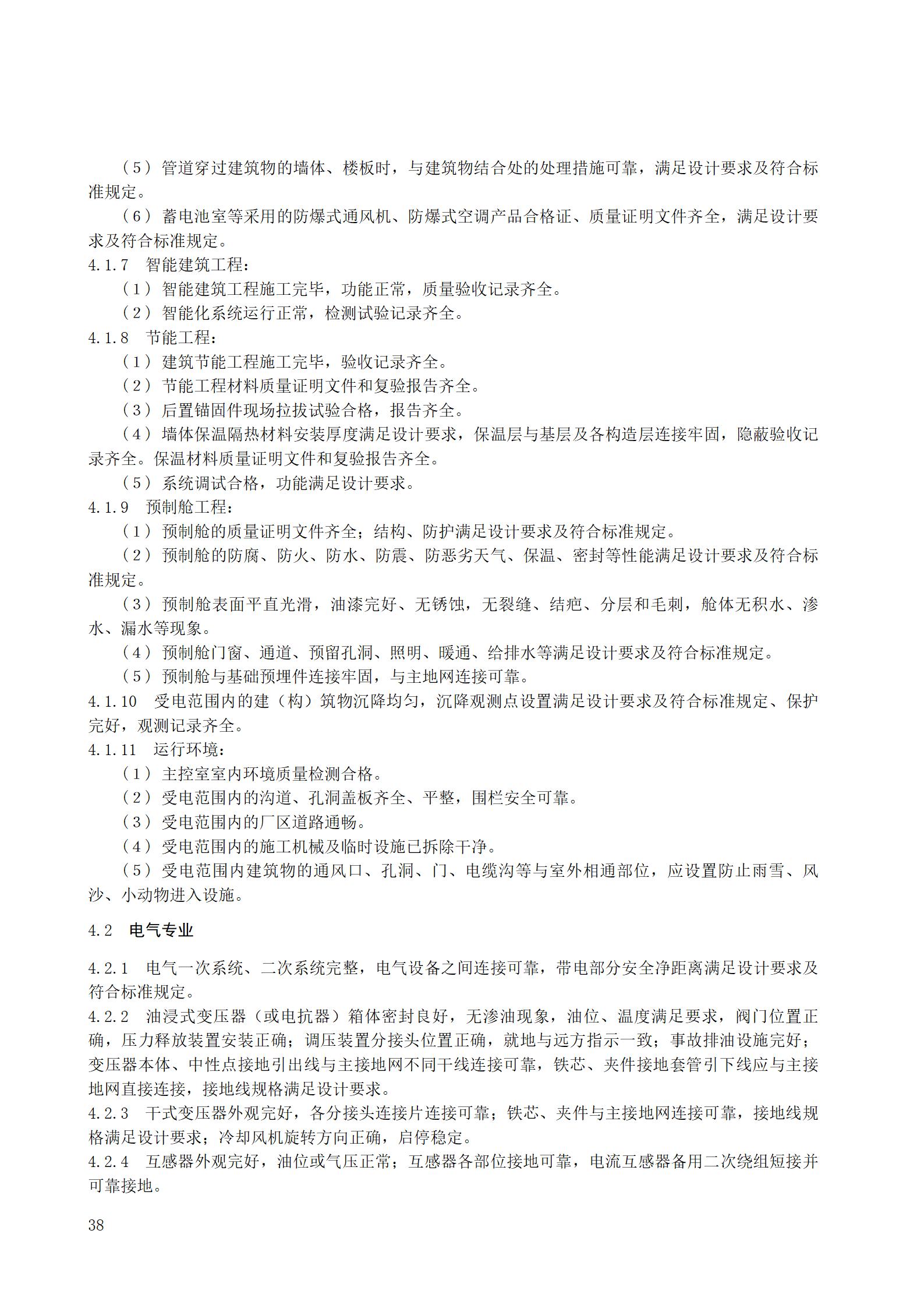
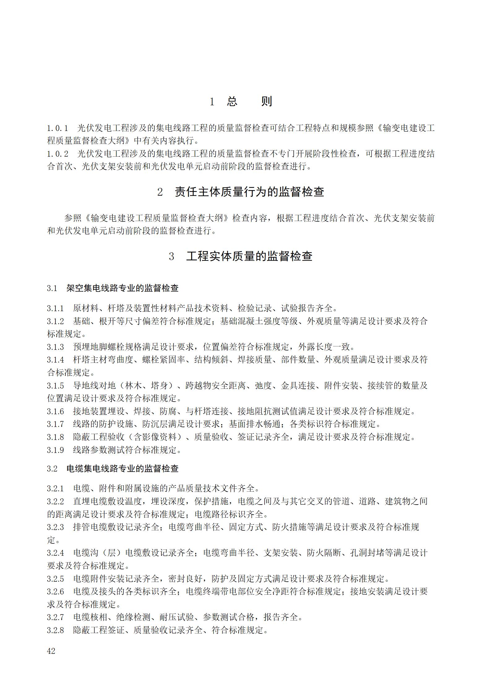
為加強電力建設工程質量監督管理工作,保證電力建設工程質量,國家能源局組織修訂了《火力發電建設工程質量監督檢查大綱》《輸變電建設工程質量監督檢查大綱》《陸上風力發電建設工程質量監督檢查大綱》《光伏發電建設工程質量監督檢查大綱》。現向社會公開征求意見。公眾可通過以下途徑和方式提出反饋意見:
一、通過電子郵件方式發送至:gchch@nea.gov.cn。
二、通過信函方式郵寄至:北京市西城區三里河路46號國家能源局電力安全監管司,郵政編碼:100045。
意見反饋截止日期為2022年11月12日。
























































評論