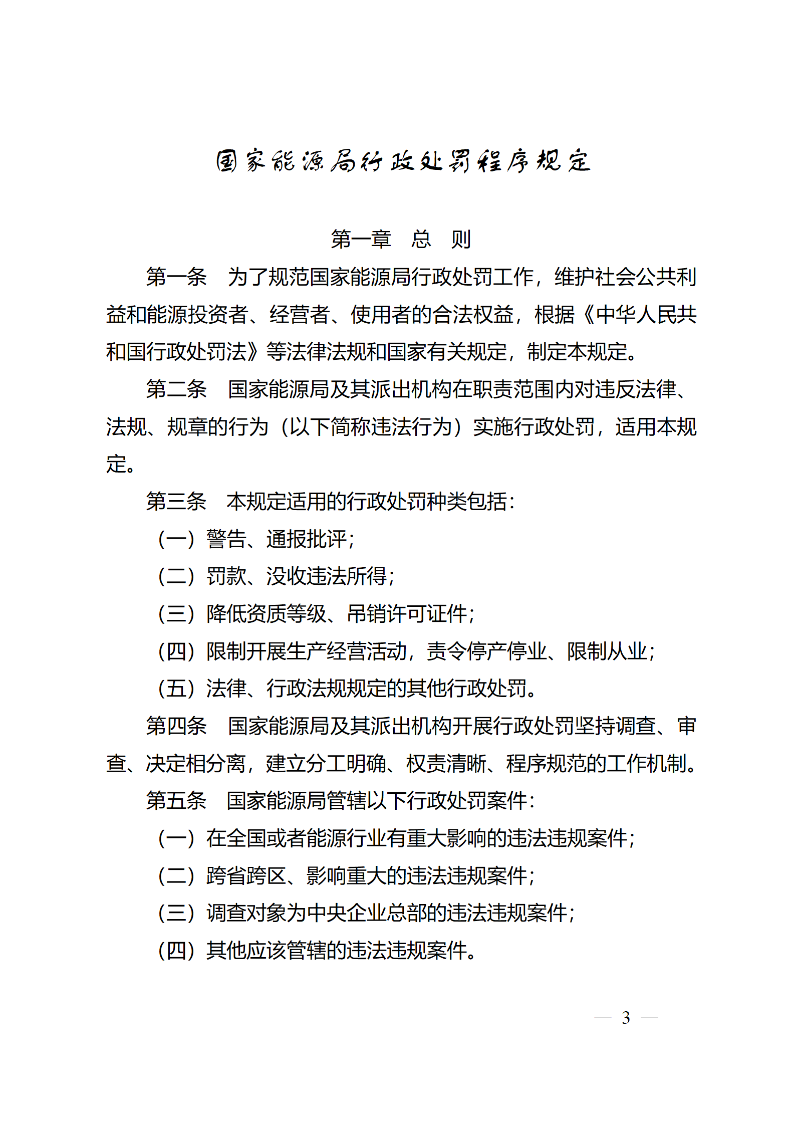
1月11日,國家能源局關于印發《國家能源局行政處罰程序規定》的通知,通知指出,本規定適用的行政處罰種類包括:警告、通報批評;罰款、沒收違法所得;降低資質等級、吊銷許可證件;限制開展生產經營活動,責令停產停業、限制從業;法律、行政法規規定的其他行政處罰。
國家能源局管轄以下行政處罰案件包括:在全國或者能源行業有重大影響的違法違規案件;跨省跨區、影響重大的違法違規案件;調查對象為中央企業總部的違法違規案件;其他應該管轄的違法違規案件。
原文見下:


































































1月11日,國家能源局關于印發《國家能源局行政處罰程序規定》的通知,通知指出,本規定適用的行政處罰種類包括:警告、通報批評;罰款、沒收違法所得;降低資質等級、吊銷許可證件;限制開展生產經營活動,責令停產停業、限制從業;法律、行政法規規定的其他行政處罰。
國家能源局管轄以下行政處罰案件包括:在全國或者能源行業有重大影響的違法違規案件;跨省跨區、影響重大的違法違規案件;調查對象為中央企業總部的違法違規案件;其他應該管轄的違法違規案件。
原文見下:



































































電力網于1999年正式上線運行,是中國電力發展促進會主辦的電力行業門戶網站。
服務熱線:400-007-1585
評論