
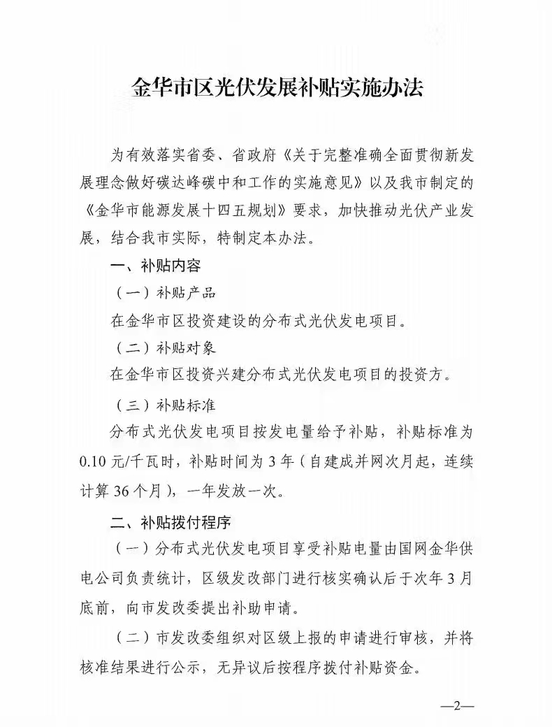
6月20日,金華市發改委發布金華市發改委關于印發《金華市區光伏發展補貼實施辦法》的通知,該《通知》明確,對在金華市區投資興建分布式光伏發電項目的投資方,分布式光伏發電項目按發電量給予補貼,補貼標準為0.10元/千瓦時,補貼時間為3年(自建成并網次月起,連續計算36個月),一年發放一次。




6月20日,金華市發改委發布金華市發改委關于印發《金華市區光伏發展補貼實施辦法》的通知,該《通知》明確,對在金華市區投資興建分布式光伏發電項目的投資方,分布式光伏發電項目按發電量給予補貼,補貼標準為0.10元/千瓦時,補貼時間為3年(自建成并網次月起,連續計算36個月),一年發放一次。




電力網于1999年正式上線運行,是中國電力發展促進會主辦的電力行業門戶網站。
服務熱線:400-007-1585
評論