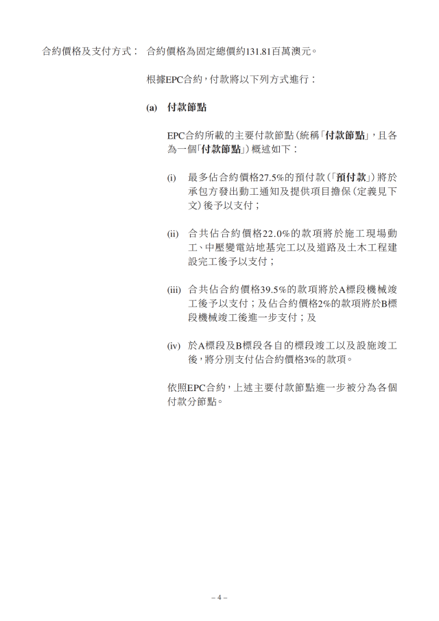
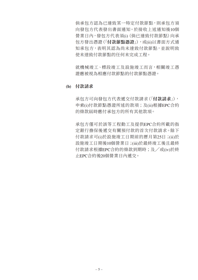
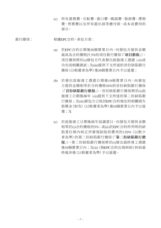
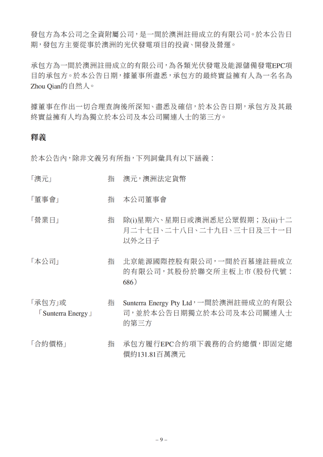
12月2日,北京能源國際發布公告稱,于2022年12月2日公司全資附屬公司Wollar Solar,作為發包方與承包方Sunterra Energy訂立EPC合約。
此EPC合約的合約價格約為1.32億澳元,當前匯率折算約合6.17億元人民幣,設施為EPC合約項下的173.1兆瓦太陽能發電站內設施的設計、工程、采購、供應、建設、安裝、測試、委托及移交進行的全部工程及服務。
北京能源國際在公告中表示,經考慮澳洲太陽能發電站行業的發展及預計投資回報,公司對有關行業于可見未來的前景持樂觀態度。據董事所深知,承包方為發展成熟的公司,在澳洲光伏發電項目建設及發展方面擁有豐富經驗。董事認為,EPC合約將使公司能進一步擴展其業務規模,乃其實施海外發展戰略的具體措施。董事已審閱EPC合約并認為其條款及條件屬公平合理,且有關合約項下擬進行的交易乃按一般商業條款訂立,并符合公司及股東的整體利益。
原文件內容如下:



















評論