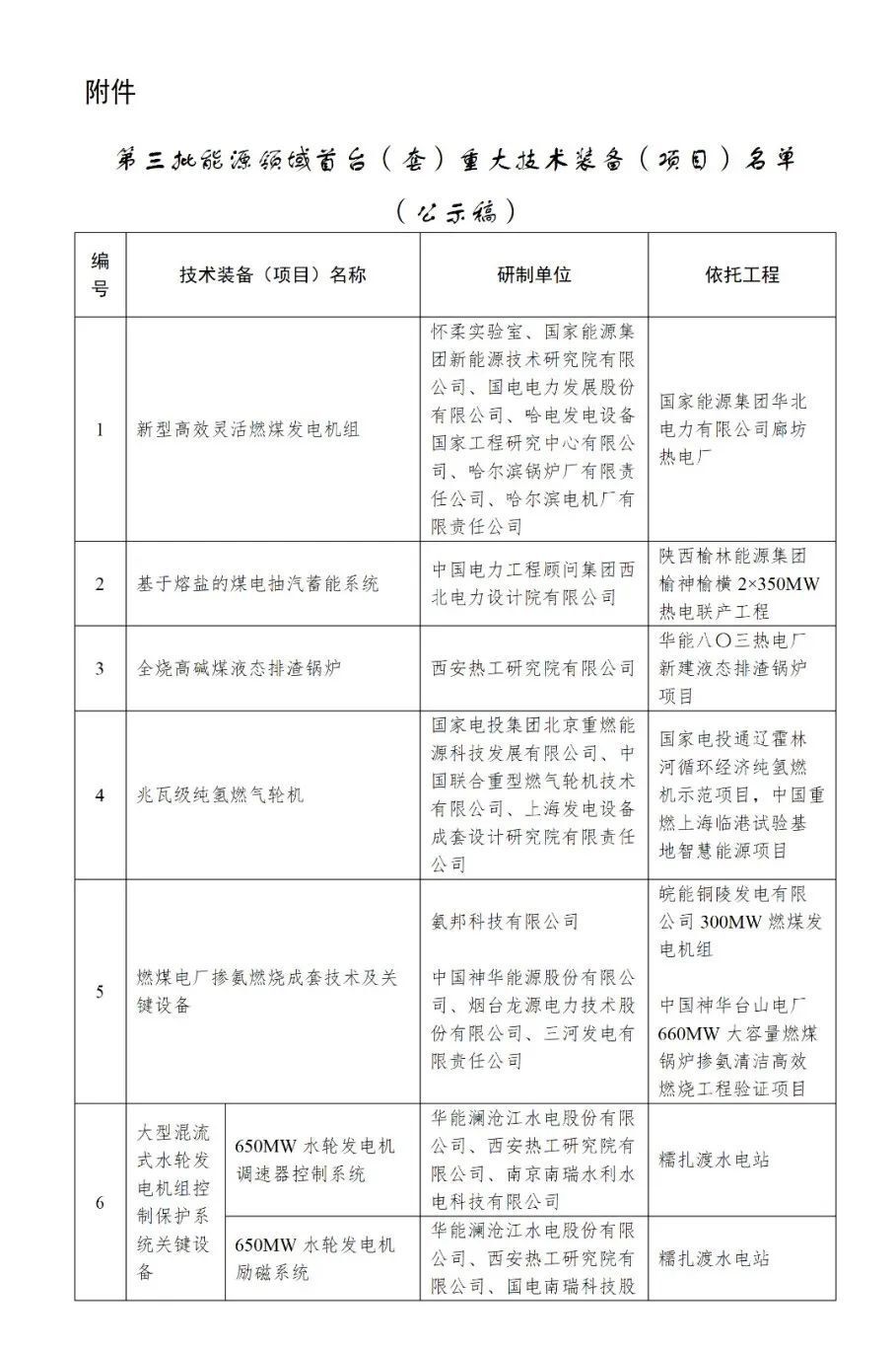
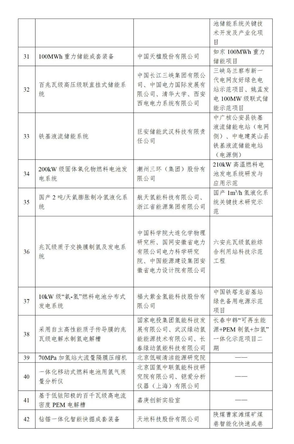
國家能源局7月27日消息,根據《國家能源局關于促進能源領域首臺(套)重大技術裝備示范應用的通知》(國能發科技〔2018〕49號)、《能源領域首臺(套)重大技術裝備評定和評價辦法》(國能發科技〔2022〕81號)等有關要求,經組織專家評審和復核,擬將“新型高效靈活燃煤發電機組”等58項技術裝備列入第三批能源領域首臺(套)重大技術裝備項目清單,現予公示。
以下為原文
國家能源局綜合司關于公示第三批能源領域首臺(套)重大技術裝備(項目)的通知
為持續推進能源領域首臺(套)重大技術裝備示范應用,加快能源重大技術裝備創新,切實保障關鍵技術裝備產業鏈供應鏈安全,我局組織了第三批能源領域首臺(套)重大技術裝備申報及評定工作。
根據《國家能源局關于促進能源領域首臺(套)重大技術裝備示范應用的通知》(國能發科技〔2018〕49號)、《能源領域首臺(套)重大技術裝備評定和評價辦法》(國能發科技〔2022〕81號)等有關要求,經組織專家評審和復核,擬將“新型高效靈活燃煤發電機組”等58項技術裝備列入第三批能源領域首臺(套)重大技術裝備項目清單(具體名單見附件),現予公示。
公示期間,任何單位或個人可對公示內容提出書面異議。異議材料應注明真實姓名和聯系方式,提出異議的單位或個人應對異議材料的真實性和可靠性負責。對匿名或無具體事實依據的異議,以及涉及自身利益的不正當要求,不予受理。
公示時間:2023年7月27日至8月2日
郵箱:JZC@nea.gov.cn
附件:第三批能源領域首臺(套)重大技術裝備(項目)名單(公示稿)
國家能源局綜合司
2023年7月26日







消息來源:國家能源局網站










評論