氫能作為助力全球綠色轉型,落實雙碳目標的重要能源載體,如何認定為“綠色”是其發展的重要基礎。目前如何在全球范圍內達成共識,并統一認證標準,是各國關注的焦點之一。各國現有認證標準不盡相同,以下基于氫、氨、甲醇三種主要的氫基能源展開分析,對國際上現有的認證標準進行梳理,并對我國氫基能源的綠色認證提出發展建議。
引言
為應對全球氣候變化,提高能源安全保供能力,大力發展綠色氫能已經成為全球共識。根據國際氫能委員會《Hydrogen Scaling Up》報告,到2050年氫能將承擔全球18%的能源終端需求,其中超過95%的氫需要通過低碳方式生產。歐盟完善了《可再生能源指令》中的綠色氫標準,區域整體低碳電力組合供電制氫也可被認定為綠色氫,并逐步放寬對綠色氫的認證限制。日本《低碳氫認證》、德國《TÜV綠氫認證》、國際綠氫組織的綠色氫標準,將下游用氫環節中產生的碳排放也加入到碳核算范疇。
我國當前僅有2020年發布了《低碳氫、清潔氫與可再生能源氫的標準與評價》團體標準,與國際上發布的標準相比,我國綠電認證體系中尚未對生產綠氫的電力來源要求配備綠證,同時也未將碳排放計量范圍拓展到下游綠氫使用環節,未來亟需加強標準建設以完善我國與國際標準的協調統一。

中國氫能標準體系框架圖
綠電可通過氫基能源實現儲存、運輸,綠電與綠色氫基能源是理想的“過程性能源”載體。在“雙碳”目標下,綠色氫基能源具有化石能源無法替代的獨特作用,如在構建新型電力系統中,氫基能源既可實現跨季節性長時儲能,又能解決可再生能源消納難題,或在鋼鐵、化工等工業領域,氫基能源可實現行業深度脫碳。
如何利用可再生能源獲得“綠色氫基能源”是未來能源領域的重要研究方向。建立完善的氫基能源認證體系,需要對綠色氫基能源有明確定義,同時能夠給予生產全生命周期中明確的溫室氣體量化標準。
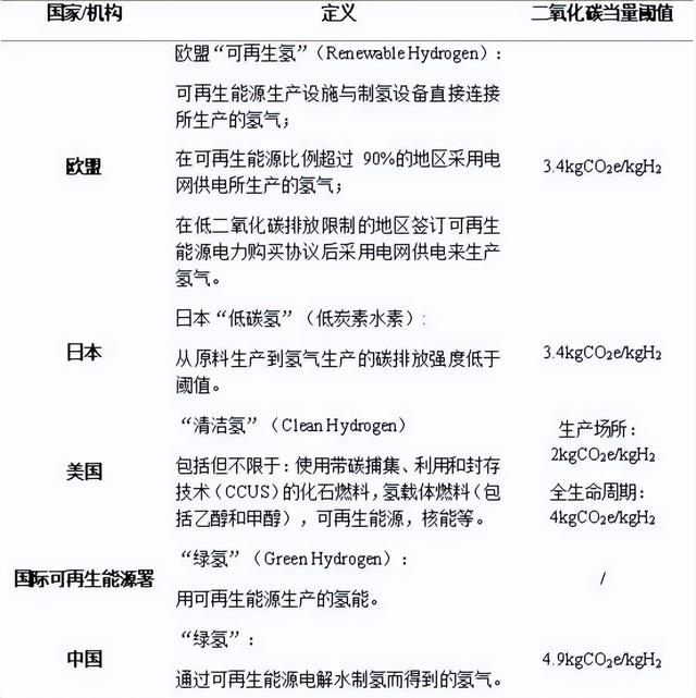
“綠”氫認證標準
(1)歐盟“可再生氫”(Renewable Hydrogen)定義
2023年2月13日,歐盟通過了可再生能源指令要求的兩項授權法案。
第一個授權法案規定了三種可被計入“可再生氫”的場景,分別是:可再生能源生產設施與制氫設備直接連接所生產的氫氣;在可再生能源比例超過90%的地區采用電網供電所生產的氫氣;在低二氧化碳排放限制的地區簽訂可再生能源電力購買協議后采用電網供電來生產氫氣。
第二項授權法案定義了一種量化可再生氫的計算方法,即可再生氫的燃料閾值必須達到28.2克二氧化碳當量/兆焦(3.4千克二氧化碳當量/千克氫氣)才能被視為可再生。該方法考慮到了燃料整個生命周期的溫室氣體排放,同時明確了在化石燃料生產設施中共同生產可再生氫或其衍生物的情況下,應當如何計算其溫室氣體排放。
(2)日本“低碳氫”(低炭素水素)定義
2023年6月6日,日本經濟產業省(METI)發布修訂版《氫能基本戰略》,該草案已經在可再生能源、氫能相關部長級會議上通過。該戰略設定了“低碳氫”的碳強度目標,即從原料生產到氫氣生產的碳排放強度低于3.4千克二氧化碳/千克氫氣,并明確了境外生產氫的碳排放要涵蓋長途運輸等全生命周期。
(3)美國“清潔氫”(Clean Hydrogen)定義
美國國家能源部發布《“清潔氫”生產標準指南》,該指南要求美國后續所制定的涉及“清潔氫”標準應當滿足以下要求。
支持生產“清潔氫”的各種方式,包括但不限于:使用帶碳捕集、利用和封存技術(CCUS)的化石燃料,氫載體燃料(包括乙醇和甲醇),可再生能源,核能等;定義“清潔氫”一詞,定量為在生產場所每生產1千克氫,產生的二氧化碳當量不高于2千克,全生命周期二氧化碳當量不高于4千克每千克氫。
(4)國際可再生能源署IRENA“綠氫”(Green Hydrogen)定義
國際可再生能源署IRENA發布《“綠氫”政策制定指南2020》,其中定義“綠氫”,即用可再生能源生產的氫能。該指南提及最成熟的綠氫制備技術是基于可再生電能的水電解技術,同時也提及了其他可再生能源制氫方案,包括生物質氣化與裂解、熱化學水分解、光催化、生物質超臨界水氣化等。國際可再生能源署對于生產每單位綠氫的二氧化碳當量沒有明確規定。
(5)中國“綠氫”定義
中國氫能協會對“綠氫”作出了初步定義,“綠氫”是指通過可再生能源電解水制氫而得到的氫氣,它是一種清潔能源,與傳統的灰氫(通過化石燃料,煤炭、石油、天然氣等,燃燒產生的氫氣)有著明顯的區別,“綠氫”的生產過程中使用的電力必須來自于可再生能源,如太陽能、風能、水能等。
2020年12月29日,國內行業組織提出《低碳氫、清潔氫與可再生能源氫的標準與評價》,當中指出在單位氫氣碳排放量方面,低碳氫的閾值為14.51千克二氧化碳當量/千克氫,清潔氫和可再生氫的閾值為4.9千克二氧化碳當量/千克氫,同時可再生氫要求其制氫能源為可再生能源。

“綠”氨認證標準
(1)歐盟“可再生氨”(RFNBO)定義
歐盟《可再生能源指令(Renewable Energy Directive)》中定義了可再生燃料產品組“RFNBO”,基于可再生氫生產的液態燃料,如氨、甲醇或電子燃料,同時被視為RFNBO。歐盟對于生產每單位綠氨的二氧化碳當量沒有明確規定。
(2)日本“低碳氨”(低炭素アンモニア)定義
2023年6月6日,日本經濟產業省(METI)發布修訂版《氫能基本戰略》,為氫和氨的生產設定全生命周期碳排放強度指標,“低碳氨”(低炭素アンモニア)的定義為生產鏈(含制氫過程)的碳排放強度低于0.84千克二氧化碳當量/千克氨。
(3)國際綠氫組織“綠氨”(Green Ammonia)定義
2023年1月14日,國際綠氫組織(GH2)宣布對綠氨標準進行更新,新標準規定由綠氫制成綠氨(Green Ammonia)的溫室氣體排放強度標準不應超過0.3千克二氧化碳當量/千克氨。
(4)國際可再生能源署IRENA“可再生氨”(Renewable Ammonia)定義
2022年,國際可再生能源署(IRENA)和氨能協會(AEA)聯合發布《創新展望:可再生氨》,報告中定義“可再生氨”(Renewable Ammonia)是利用可再生電力生產的氫氣和從空氣中凈化的氮氣生產的。可再生氨用于生產氨的所有原料和能源都必須是可再生能源(生物質、太陽能、風能、水電、地熱等)。國際可再生能源署對于生產每單位綠氨的二氧化碳當量沒有明確規定。
(5)中國“綠氨”定義
目前,國內關于“綠氨”尚無官方機構和權威組織的統一定義。行業內具備相關發聲,國內企業對綠氨的定義主要關注其原料氫是否由可再生能源電力制取,對生產過程中的碳排沒有明確的要求。
中投顧問提出綠氨指電解制氫、帶碳捕捉的生物質制氫等工藝獲得原料氫的氨產品,綠氨被歸類為基本上零碳排放的氨;金聯創化肥提出綠氨是通過風能、太陽能等可再生能源電力電解水產生氫氣,再結合空氣中的氮氣合成氨,綠氨全程以可再生能源為原料進行制備;智研瞻產業研究院提出綠色氨是通過使用可再生能源(如風能、太陽能等)來制造氫氣,然后將氫氣與氮氣進行合成得到的氨。

“綠”甲醇認證標準
(1)國際可再生能源署IRENA“可再生甲醇”(Renewable Methanol)定義
2021年國際可再生能源署IRENA發布《創新場景:可再生甲醇》,報告指出“可再生甲醇”(Renewable Methanol)所需原料來源必須全部符合可再生能源標準,且只有生物質循環利用及綠電制綠氫再制甲醇的這兩種方式的甲醇產品才能稱為“可再生甲醇”。
生物質循環利用制甲醇(生物甲醇Bio-methanol):由生物質生產的生物甲醇。可持續生物質原料包括,林業和農業廢棄物及副產品、垃圾填埋場產生的沼氣、污水、城市固體廢物和制漿造紙業的黑液。將生物質原料進行預處理后,通過熱解氣化,產生含有一氧化碳、二氧化碳、氫氣的合成氣,再經過催化劑合成生物甲醇。此外,將生物質厭氧發酵產生的沼氣,直接重整,或將其中的二氧化碳分離,加氫重整,也可合成生物甲醇。
綠電制綠氫再制甲醇:利用綠氫和可再生二氧化碳合成可再生甲醇,要求使用“可再生二氧化碳”(Renewable carbon dioxide),即來自于生物質能產生或從空氣捕集的二氧化碳。綠氫與可再生二氧化碳經過高溫高壓合成可再生甲醇,盡管后續甲醇燃燒時還會產生二氧化碳,但是由于這些碳排放是經過循環捕集來的,所以全生命周期甲醇的碳排放為0。
(2)歐盟“可再生甲醇”(Renewable Methanol)定義
基于可再生燃料產品組“RFNBO”,歐盟《可再生能源指令(REDⅡ)》的補充條例中提出,考慮脫碳進程,在短期內,利用已計入歐盟排放交易體系,在工業中捕集獲得的二氧化碳制備的甲醇可以暫認為“可再生甲醇”(Renewable Methanol),但全生命周期碳排放不超過28.2克二氧化碳當量/兆焦(3.4千克二氧化碳當量/千克氫氣)。
(3)美國“綠色甲醇”(Green Methanol)定義
目前,尚未查詢到美國有關綠色甲醇的統一標準或定義,經網絡報道,2023年9月美國OCI公司宣布擬擴建綠色甲醇(Green Methanol)項目,其綠色甲醇將使用可再生原料的混合物生產,包括RNG、綠色氫氣和其他原料。上述報道中其綠色甲醇主要原材料均為可再生原料。
(4)中國“綠色甲醇”定義
目前,國內關于“綠色甲醇”還沒有官方機構和權威組織的統一定義。全球甲醇行業協會中國區提到,關于綠色甲醇的定義,目前全球并沒有明確的說法,如果能夠使用可再生的原料制取甲醇,并且其全生命周期的碳足跡能夠做到足夠低,就可稱為綠色甲醇。

貢獻認證標準的中國方案,助力全球綠色氫基能源標準融合統一
綠色氫基能源會受到市場和政策的雙重推動,因此需要在中國制定自己的綠色氫基能源標準。首先,目前各國對綠氫的術語定義并不統一,存在“可再生氫”(Renewable Hydrogen)、“低碳氫”(低炭素水素)、“清潔氫”(Clean Hydrogen)“綠氫”(Green Hydrogen)等多種相似概念的術語,綠氨、綠甲醇標準體系更加混亂。其次,對于其生產方式是否一定涉及電解水尚有爭議,如美國支持“清潔氫”的生產方式可使用帶碳捕集、利用和封存技術(CCUS)的化石燃料、生物質、核能等非電解水制氫的方式,而日本認為“低碳氫”的生產方式應為電解水制氫。最后,各國對當量的碳排放標準尚無共識,綠色氫基能源生命周期溫室氣體排放量二氧化碳當量閾值并不統一。
我國是目前全球唯一具有綠色氫基能源全產業鏈優勢,可通過規模化開發應用攻克技術難題,解決綠色氫基能源大規模經濟性利用核心問題的國家,因而急需一套統一的綠色氫基能源標準認定體系。
明確綠氫(氨、醇)標準并納入認證體系
未來我國構建氫基能源認證標準體系應有明確的目標,需要在國家層面制定一套“綠氫(氨、醇)術語”標準,明確綠氫的定義,確定綠氫(氨、醇)生產場景,定量溫室氣體排放閾值。結合國內氫能產業發展,研究制定符合我國國情,同時與國際標準接軌的綠色氫基能源標準,降低綠色貿易壁壘和國際監管風險。
推進氫市場和碳市場深度融合
推進綠色氫基能源全產業鏈綠色價值認證,建立完善綠色氫基能源生命周期碳排放核算體系,以碳價值激勵氫基能源產業規模化發展。構建氫基能源碳足跡認證方法和標準,打造清潔低碳的生產供應鏈。建立各類氫基能源項目碳排放數據監測體系,推進我國氫基能源國際化合作。
推進綠氫與綠證的耦合發展
綠證作為電力綠色屬性的標志已經得到全球主流經濟體的廣泛認可,其可以實現電力能源屬性與綠色屬性的解耦,推動綠色氫基能源與綠證的耦合發展,可助力綠色氫基能源的規模化發展和降低制備成本,加速綠色氫基能源的市場滲透率,為綠色氫基能源的高質量發展保駕護航。
作者:李昇 姜海 余官培,作者單位:水電水利規劃設計總院











評論